浙江省市场“五化”建设规范(第 1 部分:农贸市场)
本部分为DB33/T2323的第1部分。 本部分按照GB/T1.1—2020《标准化工作导则 第1部分:标准化文件的结构和起草规则》给出的规定起草。 本部分由浙江省市场监督管理局提出并归口。 本部分起草单位:浙江省市场协会、浙江省标准化研究院。
前言
DB33/T2323《市场“五化”建设规范》分为2个部分:
——第1部分:农贸市场;
——第2部分:专业市场。
本部分为DB33/T2323的第1部分。
本部分按照GB/T1.1—2020《标准化工作导则 第1部分:标准化文件的结构和起草规则》给出的规定起草。
本部分由浙江省市场监督管理局提出并归口。
本部分起草单位:浙江省市场协会、浙江省标准化研究院。
本部分主要起草人:江文泉、史剑敏、仝国栋、纪新瑞、应珊婷、王佳颖、奚经龙、姚晗珺、姚如滔、陈浩、叶永锡、姚杰、蒋才巍、王军、贾海光、李小航、邬曙海、金剑华、蔡焕忠、朱金鹤、赵舟。
市场"五化"建设规范 第 1部分:农贸市场
1范围
本部分规定了农贸市场“便利化、智慧化、人性化、特色化、规范化”(以下简称“五化”)建设要求以及评价与改进等内容。
本部分适用于农贸市场的改造、提升、发展。
2规范性引用文件
下列文件中的内容通过文中的规范性引用而构成本部分必不可少的条款。其中,注日期的引用文件,仅该日期对应的版本适用于本部分;不注日期的引用文件,其最新版本(包括所有的修改单)适用于本部分。
GB/T10001.1公共信息图形符号 第1部分:通用符号DB33/T592-2019 农贸市场建设与管理规范
3术语和定义
本部分没有需要界定的术语和定义。
4基本要求
4.1农贸市场的基本建设应符合 DB33/T592-2019规定,在创建三星级文明规范市场达标基础上,以“五化”为宗旨,合理利用农贸市场资源,提升服务能力和水平,构建良好的公共服务环境。
4.2建立并实施系统完善的内部经营管理制度。
4.3配备满足市场运行管理所需的基本设施和设备,安全、卫生、环保等应符合国家和行业标准要求。
4.4农贸市场的“五化”建设应注重社会性、公益性和民生性,做到保供应、保安全、稳物价。
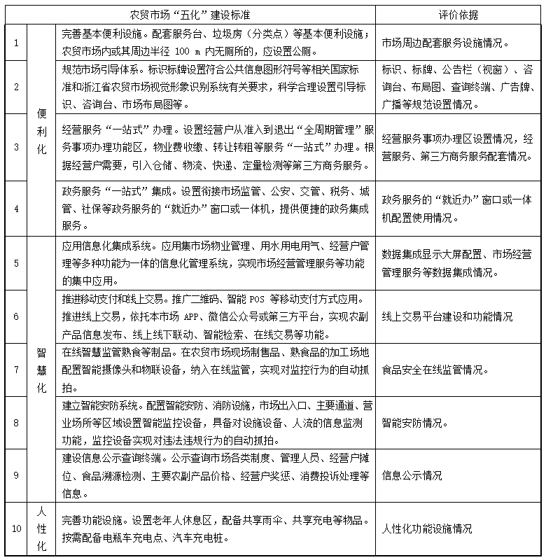
5便利化
5.1综合规划市场内外服务设施配置,配套服务台、垃圾房(分类点)等基本便利设施,农贸市场内或其周边半径 100 m内无厕所的,应设置公厕。
5.2市场应对标识标牌系统(包括店铺招牌等)的设计、使用等进行统一管理,标识标牌设置应符合GB/T 10001.1和农贸市场视觉形象识别系统有关要求。
5.3科学合理设置引导标识、咨询台、市场布局图等市场引导体系。宜设置引导查询终端。
5.4设置经营户从准入到退出“全周期管理”服务事项办理功能区,物业费收缴、转让转租等服务“一站式”办理。
5.5根据经营户需要,宜引入仓储、物流、快递、定量检测等第三方商务服务。
5.6设置衔接市场监管、公安、交管、税务、城管、社保等政务服务的“就近办”窗口(代办点),提供便捷的政务集成服务。宜配备政务一体机。
6智慧化
6.1采用集市场物业管理、用水用电用气、经营户管理等多种功能为一体的信息化管理系统,实现市场经营管理服务等功能的集中应用。
6.2采用二维码、智能POS等移动支付方式。
6.3采用线上交易,依托本市场 APP、微信公众号或第三方平台,实现农副产品信息发布、线上线下联动、智能检索、在线交易等功能。
6.4农贸市场现场制售品、熟食品的加工场地应配置智能摄像头和物联设备,纳入在线监管,对违法违规行为自动抓拍。
6.5建设智能安防系统。应配置智能安防、消防设施,市场出入口、主要通道、营业场所等区域应设置智能监控设备,具备对设施设备、人流的信息监测功能,监控设备实现对监控行为的自动抓拍。
6.6建设信息公示查询终端,公示查询市场各类制度、食品溯源检测、主要农副产品价格、经营户奖惩、消费投诉处理等信息。
7人性化
7.1设置老年人休息区,配备共享雨伞、共享充电等物品。按需配备电瓶车充电点、汽车充电桩。
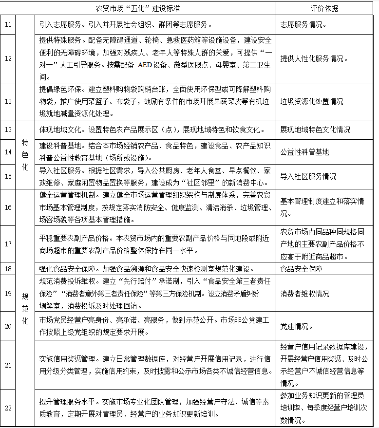
7.2配备无障碍通道、轮椅、急救医药箱等设施设备,建设安全便利的无障碍环境,加强对残疾人、老年人等特殊人群的关爱,可提供“一对一”人工引导、订菜热线电话服务。按需配备 AED设备、微型医服点、母婴室、第三卫生间。
7.3引入社会组织、群团等,开展相关志愿服务。
7.4建立塑料购物袋购销台账,全面使用环保型或可降解塑料购物袋,推广使用菜篮子、布袋子,鼓励有条件的市场开展果蔬菜皮等有机垃圾就地减量资源化处理。
8特色化
8.1设置特色农产品展示区(点),展现地域特色和饮食文化。
8.2根据社区需求,导入公共厨房、老年人食堂、早点餐饮、家政维修、家庭闲置物品置换等服务,建设成为“社区邻里”的新消费中心。
8.3结合本市场经销农产品、食品特色,建设食品、农产品知识科普公益性教育基地(场所或设施)。
9规范化
9.1建立健全市场运营管理组织架构与制度体系,完善农贸市场基本管理制度,按规定落实消防安全、健康监测、清洁消杀、垃圾管理、场容场貌等各项基本管理措施。
9.2农贸市场内的重要农副产品价格与同地段或附近商场超市的重要农副产品价格整体保持在同一水平。
9.3加强食品溯源和食品安全快速检测室规范化建设与管理。
9.4规范设置放心消费标识,建立“先行赔付”承诺制,宜引入“食品安全第三者责任保险”“消费者意外第三者责任保险”等第三方保险机制。设立消费矛盾纠纷调解室,消费投诉及时处理回访,规范消费投诉维权。
9.5市场党员经营户亮身份、亮承诺、亮服务,做到示范公开。市场非公党建工作按照上级党组织的规定要求开展。
9.6实施信用奖惩管理,建立日常管理数据库,对经营户开展信用记录,进行信用分级分类管理,实施信用约束,及时披露和公示市场各类不诚信经营信息。
9.7实施市场专业化团队管理,加强经营户守法、诚信等素质教育,定期开展对管理员、经营户的业务知识更新培训,提升管理服务水平。
10评价改进
10.1应建立农贸市场“五化”建设评价机制,评价指标应涵盖“五化”建设方面的内容。农贸市场“五化”建设评价内容可参见附录 A。
10.2应建立持续改进机制,根据自查自纠、投诉建议、考核评价等结果,制定并落实“五化”建设改进措施,跟踪改进情况。
附 录 A
(资料性)
农贸市场“五化”建设评价内容
农贸市场“五化”建设评价内容见表A.1。
表A.1农贸市场“五化”建设评价内容

表 A.1 农贸市场“五化”建设评价内容(续)

浙江省市场监督管理局发布于2021.03.08
实施于2021.04.08